|采用L6390的电流反馈高压半桥

文章图片
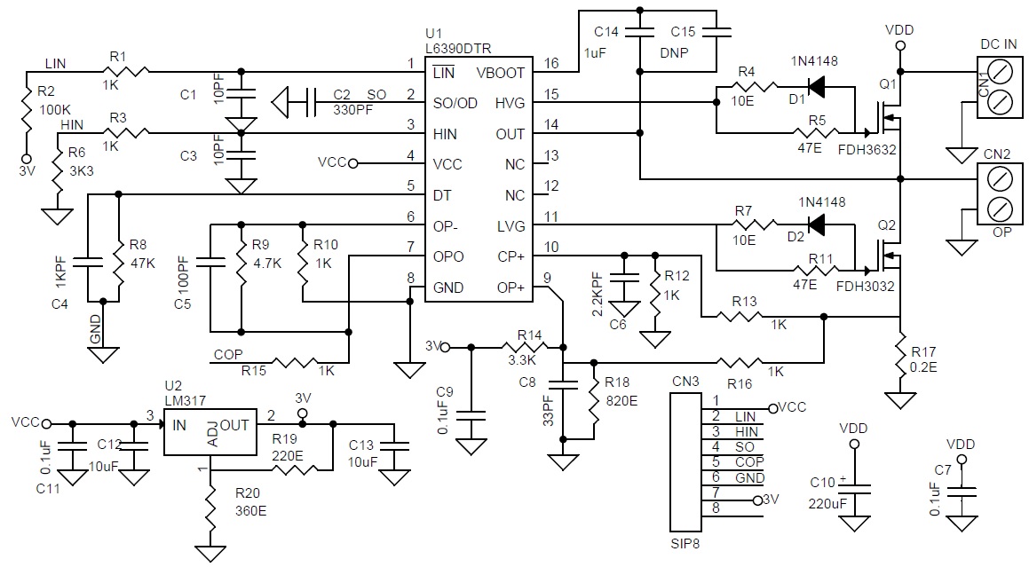
电流反馈的多功能高压半桥 , 采用ST半导体公司的L6390 IC制造 。 它适用于DC-DC转换器、EHT驱动器、感应加热器驱动器、电池充电器、LED驱动器、直流电机速度控制器和磁场定向控制(FOC)电机驱动应用等 。 其中3个单元制作一个FOC无刷电机驱动器 , 双向有刷直流电机可以用2个单元控制 。 额定为100V DC和80A电流的FDH3632 MOSFET驱动输出 。 可根据电压和电流要求使用其他高压大电流MOSFET 。 使用2A负载和输入频率10-80Khz对该电路板进行了测试 。 多功能如电流反馈输出、智能关机、故障关机等 。 该板有两个逻辑输入HIN和LIN , 分别控制高压侧和低压侧输出HVG和LVG 。 HIN与HVG同步 , 而LIN与LVG不同步 。 低压侧输入上的信号反转允许仅使用一个控制输入信号控制半桥输出 。 该板可用于双逻辑输入或单输入配置 。 工作负载电源24V–90V DC和逻辑电源12-15V DC 。 U2调节器提供3.3V直流输出 , 以驱动运算放大器电路和上拉 。 该板支持3.3V或5V的输入信号 。 需在MOSFET上使用大尺寸散热器散热 。
电路图
【|采用L6390的电流反馈高压半桥】特征
逻辑电源VCC 12-15V直流负载电源VDD 24V-90V直流负载2A(改变R17较低的电阻和较高的瓦数以适应较高的电流负载)电流反馈输出2.250V无负载+(0.5V/1A)故障输出输入信号HIN/LIN频率10Khz–80Khz逻辑电平3.3V/5V DC PCB尺寸98.90 x 60.33 mm
注1:使用FDH3632 MOSFET , 因此最大输入负载电源高达90V DC , 该板可支持高达400V DC的更高电压 , 根据应用要求选择合适的MOSFET、电容器C7、C10 。 输入频率为10Khz至80Khz , 项目支持频率高达800Khz , 根据需要选择C-Boot电容器C14、C15 。 电路板支持90V x 2A=180W电源 。 使用低欧姆/高瓦数电阻器R17以满足更高的电流要求 。
L6390高压高/低压侧驱动器
L6390是一种高压半桥门驱动器 。 该装置可用于所有需要高压移位控制的应用场合 。 这些设备具有最适合家用电器电机驱动额定值的驱动电流能力 , 内部电路以取代外部自举二极管 。 通过与低压侧栅极驱动器同步驱动的高压DMO实现 。 L6390是一款半桥驱动器 , 具有多种功能 , 如外部可调死区时间、联锁、智能关机(专利)、故障比较器和专用高性能运放 , 用于高级电流感应 。 输出可由两个专用逻辑信号驱动 , 或者 , 通过将两个输入连接在一起 , 仅由一个逻辑信号驱动 。 设备输出可分别接收430 mA和290 mA的电流 。 通过联锁和可编程死区时间功能确保防止交叉传导 。 死区时间:提供R8设置死区时间 。 死区时间可以设置为数百纳秒到几微秒的范围很广的值 。 为了避免半桥的功率MOSFET/IGBT之间出现任何可能的交叉传导 , L6390同时提供死区时间和联锁功能 。 联锁功能是一种逻辑操作 , 当输入同时激活时 , 将两个输出设置为低电平(HIN设置为高电平 , LIN设置为低电平) 。 死区时间功能是装置在一个驱动器输出的下降沿转换和另一个输出的上升沿之间引入的安全时间 。 如果用户在外部设置的上升沿出现在该死区时间结束之前 , 则忽略该上升沿 , 并将结果延迟到死区时间结束 。 死区时间可以通过连接在引脚5和GND之间的DT电阻器R8的值进行外部调整 。 提供与该电阻器并联的电容器C4 1 KPF陶瓷电容器 , 以防噪声干扰 。 并对联锁功能管理进行了描述 。
智能关闭:L6390集成了一个用于故障检测的比较器 。 比较器的反相输入端上有一个内部参考电压Vref , 而同相输入端的引脚10上有 。 比较器输入连接到外部分流电阻器R17 , 以实现简单的过电流检测功能 。 比较器的输出信号被馈送至集成MOSFET , 引脚2上有开放漏极 , 与SD输入共享 。 当比较器触发时 , 设备设置为关机状态 , 其两个输出设置为低电平 , 导致半桥处于三态 。 在常见的过电流保护架构中 , 比较器输出通常连接到SD输入 , RC网络连接到该SD/OD线路 , 以提供单稳态电路 , 该电路实现故障状态后的保护时间 。 与常见的故障检测系统不同 , L6390智能关机体系结构允许在发生故障时立即关闭输出门驱动器 , 将故障检测事件和实际输出关闭之间的传播延迟降至最低 。 事实上 , 故障和输出关闭之间的时间延迟不再取决于连接到引脚的外部网络的RC值 。 在智能停机电路中 , 故障信号具有优先路径 , 在比较器触发后直接关闭输出 。 同时 , 内部逻辑开启漏极开路输出并保持开启 , 直到SD电压低于SD逻辑输入下限阈值 。 智能SD系统可在不增加保护延迟时间的情况下增加外部RC网络的时间常数(即故障事件后的禁用时间) 。 提供给SD引脚的任何外部信号均未锁定 , 可以用作控制信号 , 以便通过该引脚执行PWM斩波 。 事实上 , 当PWM信号应用于SD输入逻辑输入稳定时 , 输出从低电平切换到逻辑输入定义的状态 , 反之亦然 。
- 副董事长|京东方A董秘回复:公司与全球数千家供应商保持着良好的合作关系
- 电池|vivoY55s,能有效解决你的续航焦虑!
- 加盟行业|原来加盟行业是这么玩的!
- 京东|适合过年送长辈的数码好物,好用不贵+大牌保障,最后一个太实用
- 儿童教育|首个播放量破 100 亿的 YouTube 视频诞生,竟然是儿歌
- 苹果|国内首款支持苹果HomeKit的智能门锁发布:iPhone一碰即开门
- 小米科技|预算只有两三千买这三款,颜值性能卓越,没有超高预算的用户看看
- 苹果|苹果最巅峰产品就是8,之后的产品,多少都有出现问题
- 普莉希拉|祖籍徐州的普莉希拉,嫁全球第5富豪扎克伯格,坐拥6530亿被说丑
- 攻克|打破日本垄断!售价7亿元的设备被中企攻克,已开始量产
