
文章图片

文章图片

文章图片

文章图片
【芯片|这几个基础模块电路,你都能看懂吗?】
文章图片

文章图片

文章图片

文章图片

文章图片

文章图片
文章开始前 , 先来考考大家~
下面的五副电路图 , 你能看懂几个?
以上这些电路图 , 如果能够看懂 , 那就已经入门电子设计了 。 如果还没看懂 , 接下来 , 开始学习这些基础模块电路 。
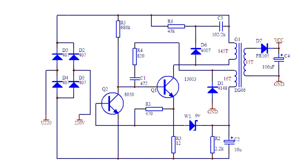
01.电源电路
直流稳压电源是电子设备的能源电路 , 关系到整个电路设计的稳定性和可靠性 , 是电路设计中非常关键的一个环节 。 本节重点介绍三端固定式(正、负压)集成稳压器、三端可调式(正、负压)集成稳压器以及 DC-DC 电路等组成的典型电路设计 , 相关视频推荐:老外教你DC-DC , 做一个开关电源 。
整流电路的作用是将交流电压 U1变换成脉动的直流 U2 , 它主要有半波整流、全波整流方式 , 可以由整流二极管构成整流桥堆来执行 , 常见的整流二极管有 IN4007、 IN5148 等 , 桥堆有 RS210 等 。 滤波电路作用是将脉动直流 U2滤除纹波 , 变成纹波小的 U3 , 常见的电路2有 RC 滤波、 KL 滤波、∏型滤波等 , 常用的选 RC 滤波电路 。
实际应用电路中 , 芯片输入端和输出端与地之间除分别接大容量滤波电容外 , 通常还需在芯片引出脚根部接小容量( 0.1μF~10μF)电容 Ci、 Co 到地 。 Ci 用于抑制芯片自激振荡 ,Co 用于压窄芯片的高频带宽 , 减小高频噪声 。 Ci 和 Co 的具体取值应随芯片输出电压高低及应用电路的方式不同而异 。
02.运算放大器电路
运算放大器一般可分为通用型、精密型、低噪声型、高速型、低电压低功率型、单电源型等几种 , 相关视频推荐:看懂运算放大器原理 。 表示运算放大器性能的参数有:单/双电源工作电压、电源电流、输入失调电压、输入失调电流、输入电阻、转换速率、差模输入电阻、失调电流温漂、输入偏置电流、偏置电流温漂、差模电压增益、共模电压增益、单位增益带宽、电源电压抑制、差模输入电压范围、共模输入电压范围、输入噪声电压、输入噪声电流、失调电压温漂、建立时间、长时间漂移等 。
- 加盟行业|原来加盟行业是这么玩的!
- 芯片|上市仅4个月,跌价1000元,微云台主摄+6nm芯片+4400mAh
- 小米科技|预算只有两三千买这三款,颜值性能卓越,没有超高预算的用户看看
- 魅族|对不起!魅族,这次确实令人失望了
- 华为|问界M5风光无限,赛力斯SF5暗自神伤,华为或许低估了造车这事?
- 东南亚|MIUI13深度使用报告,这还是我认识的MIUI吗?网友评价很真实
- 苹果|马化腾称,腾讯只是一家普通公司,这是谦虚说法还是有所顾虑?
- 5G|华为利用5G毫米波发现园区入侵者,这让美国5G联盟情何以堪
- iPhone|iphone14价格被曝!“胶囊”挖孔屏+三星4nm芯片,售价或5999起
- 结婚|劳斯莱斯接亲时撞上石墩车损20万 司机:亲属不指挥就没这事了
