
文章图片

文章图片

文章图片

前言:「新心芯达人」只创作深度好文 , 如果读后有丁点收获 , 请多关注和转发 , 毕竟现在短视频泛滥 , 认真码字实属不易 。
全文共2763字 , 认真阅读需3-5分钟 。
01
“生活绝不是为了更好地工作 , 但工作一定是为了更好地生活”
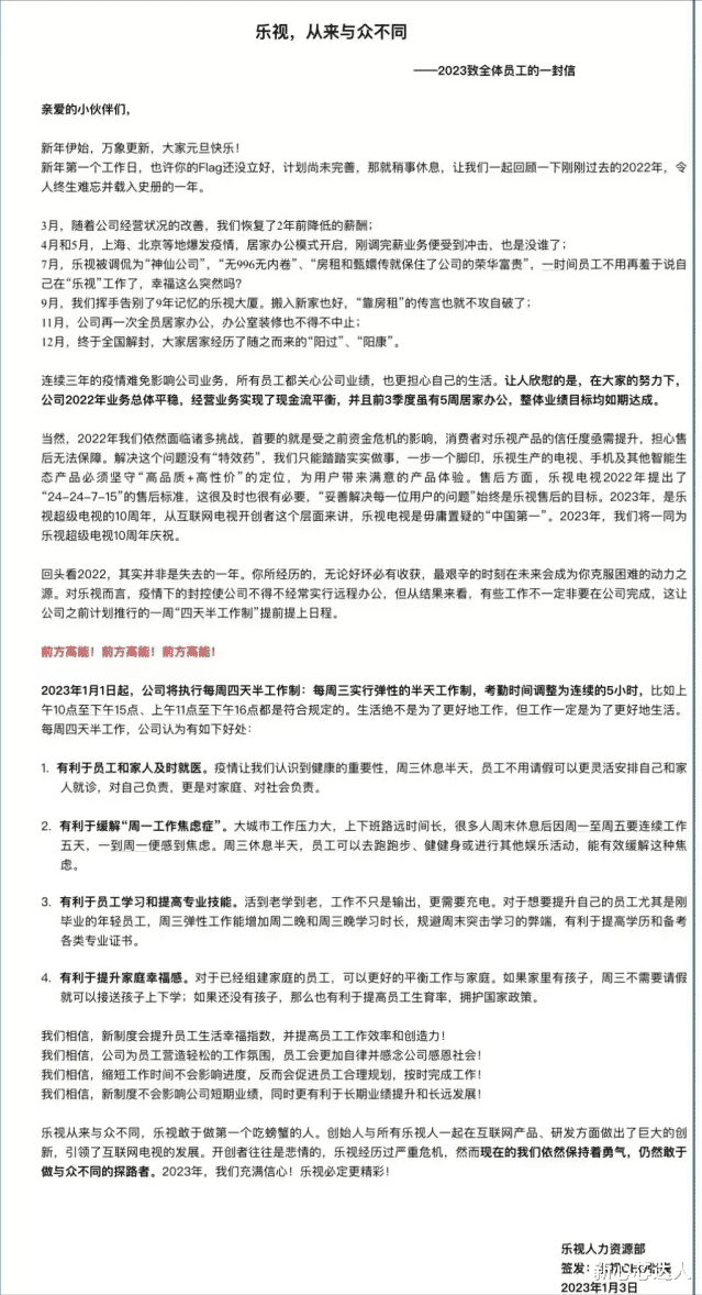
乐视视频官微宣布:2023年1月1日起 , 乐视将执行每周四天半工作制 , 每周三弹性工作半天 。 乐视在公告中表示 , 连续三年的疫情难免影响公司业务 , 所有员工都关心公司业绩 , 也更担心自己的生活 。 让人欣慰的是 , 在大家的努力下公司2022年业务总体平稳 , 经营业务实现了现金流平衡 , 并且前3季度虽有5周居家办公 , 整体业绩目标均如期达成 。
去年7月 , 有网传消息称“现在的乐视仍有400多名员工 , 过着没有老板的神仙日子 , 无996无内卷 , 公司没有拖欠过工资和社保 , 当年无敌高端配置的电视日活仍然不错 , 靠运营和版权收入养活员工” 。
人社部:现行工时制度符合现实 , 劳动者每年有120-130天休息休假 。
人社部指出 , 现行工时制度和标准 , 是综合考虑我国人口、就业、经济发展水平和人民生活习惯等因素制定的 , 有利于实现劳动者身体健康权、休息权与就业权之间的平衡 。
【移动互联网|乐视四天半工作制反「内卷」周三休半天,工作5小时会被推广吗】同时该标准符合国际劳工组织1935年通过的《40小时工作周公约》和1962年《缩短工时建议书》提出的逐步缩短工作时间至每周40小时的要求 , 与多数经济发达国家或地区的工时水平基本一致 , 是一种比较先进和科学的劳动标准 。
第一时间在招聘网站查找了该司的招聘信息 , 结果无一例外都是暂未发布任何招聘需求 。
02
“一周四天半?神仙公司 , 请问还招人吗?”
“酸了 , 幕了 , 只求一份双休的工作 , 此生足矣!”
“无内卷 , 无996、007 , 以前不相信国内有这种公司 , 现在服了!”
乐视 , 在2016年爆发债务危机 , 一度陷入生死存亡的公司 , 这么多年 , 本以为淡出荧幕 , 但却满血复活而归 。
乐视 , 虽然掌舵人由贾跃亭变成张巍 , 但乐视的创业初心仍在 , “从来与众不同 , 敢于做第一个吃螃蟹的人 。 ”
一封《乐视 , 从来与众不同》的全体员工公开信 , 讲明作息调整的好处 , 既充分又接地气 , 让门里的员工看的心花怒放 , 让门外的我们读的心里直挠痒痒 。
推给马总看啊 , 这才是打工人心中的福报 , 996只是ZB家心中的福报而已 。
先表示肯定 , 毕竟这是好事 , 希望更多公司可以“跟风” , 但这种形式的四天半工作制好像并没有那么的让我羡慕 。
每周三实行弹性的半天工作制 , 考勤时间调整为连续的5小时 , 比如上午10点到下午15点 , 或是上午11点到下午16点 。
其实也就是周三那天可以晚点上班或是早点下班而已 , 如果工作量饱和的话 , 都已经到公司了 , 早这么点下班或晚这么点上班区别好像不大 。
每年的3月8号女性放假半天 , 我公司很多女同事也没有提前走 , 都已经到公司了 , 上下班通勤时间都已经花费了 , 工作在那里 , 干脆等下班坐班车再回去 , 懒得去挤公交地铁 , 打车费钱 。
- 本文转自:济南日报问诊、取药、医保报销全链打通|名医坐诊互联网
- Java|2023年,印度互联网用户基数的增长可能会保持低迷
- 太原移动:智慧社区服务万家
- 电子商务|互联网黑话最全收录【第三弹】
- 随着全面屏手机的发展|摩托罗拉x50概念图曝光,骁龙8gen3移动平台
- 乐视|乐视四天半工作制反「内卷」周三休半天,工作5小时会被推广吗
- 本文转自:云南日报群众用手机视频带货5G基站维护农村宽带建设安装家庭宽带检测优化网络信号...|云南移动发力网络支撑厚植发展沃土
- |18万用户信息被泄露 韩国移动运营商LG U+委托警方调查
- CPU|年终5折再减612元!戴尔Precision 5570移动工作站评测
- 大疆|如何把备用手机号,改为移动便宜的8元套餐,在家就能改
