
文章图片

【珠海|运营32年,日本科技巨头佳能把珠海公司关闭了,搬去东南亚】
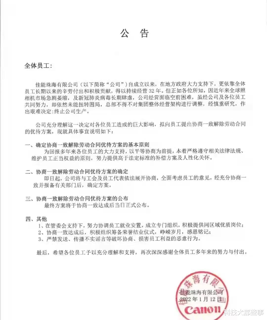
成立32年的佳能珠海公司停产关闭了 , 数码相机替代传统相机 , 又被手机替代 , 时代前行的节奏在不断的变化 , 不断有行业掉队 。
十几年前数码相机兴起 , 传统胶片相机不断萎缩 , 胶片巨头柯达最终走向了破产 , 如今智能手机已经普及到了全年龄段 , 数码相机也最终走到了尽头 , 佳能珠海公司最终决定关闭生产线 , 32年老厂兴衰更替 , 让人唏嘘 。
手机的兴起 , 不仅是数码相机受到巨大冲击 , 电脑行业也一样 , 现在很多的交互、娱乐和工作已经被手机替代 , 电脑逐渐开始转向专业人士和家庭用户的趋势 , 年轻人的房间里不少已经见不到电脑了 。
时代发展的脚步越来越快 , 行业风起云涌 , 三十年河东三十年河西 , 行业的兴起和衰落可能就是那么几年的事情 , 我们也得不断的学习和进步 , 只守着一个行业 , 有可能一不小心行业就不见了 。
- 搜索引擎|淘宝运营系统出台春节打烊功能,淘宝运营商家该如何选择?
- |互联网运营是什么?快来看看你是哪种类型的运营
- 运营商|5G套餐“出冷门”?人民日报“看不过”发文批评,运营商该反思了
- 运营商|手机六连靓号被运营商回收,拒绝补贴20万,运营商:浪费资源
- 10086APP停止运营?中国移动要“大义灭亲”还是自裁后路?
- 化州市富美家电维修店整合行业招商运营资源的专业平台
- 运营商|感觉在运营商企业越来越不好混,“一辞”能“万事了之”吗?
- 打印机|网传佳能珠海“终止公司生产”公告 有内部员工称“是真的,已停止上班”
- 昌江区珠山区区县服务商整合行业招商运营资源的专业平台
- 买斗整合行业招商运营资源的专业平台
