产业链|航空装备制造行业产业链全景梳理及区域热力地图( 二 )

文章插图

文章插图

文章插图
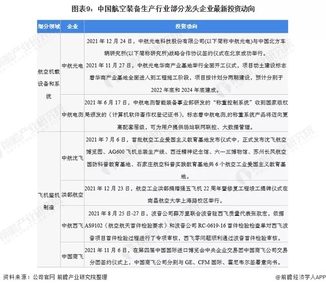
航空装备制造行业代表性企业最新投资动向
“十四五”期间,航空制造业和航空运输业在国家经济社会发展中的战略作用更加凸显,飞机制造产业也将进入发展阶段转换期、发展质量提升期和发展格局拓展期。而飞机整机制造上市企业的业务规划也重点聚焦技术研发突破、拓宽多领域飞机产品体系等方面。

文章插图

文章插图
来源:前瞻经济学人江苏激光联盟陈长军

文章插图

文章插图

文章插图
- 联想Yoga|国产手机支持国产手机产业链的发展?苹果揭开了它们的遮羞布
- 国产手机支持国产手机产业链的发展?苹果揭开了它们的遮羞布
- 高度计|美国C波段5G部署争执最新进展:联邦航空局发指令限制使用高度计
- 产业链|加快形成融合发展大生态 推动5G应用加快落地
- 中芯国际|2021年中国半导体产业链新进程
- 航空工业导弹院晋严尊获2021年度航空工业担当作为领导干部
- 在铁路货物运输工作中专业智能化的装卸设备起到了至关重要作用使用这些设备既提高了作业人员的...|铁路货场里竟然“藏着”这些现代化装备!
- 中国航空|FAA发布5G无线航空影响通知
- 我国科学家建立拓展型麦克斯韦方程组 可应用于雷达航空航天等领域 1月13日下午|中国科学院发布两项重大原创成果
- 签约仪式|年产值20亿元!这个项目将助力南海电子信息产业链的补链强链
