
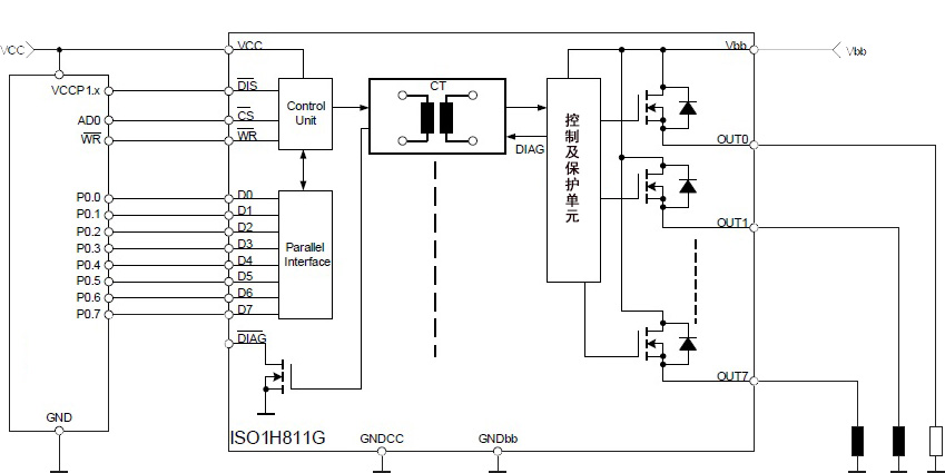
提供8个完全保护和隔离的高压侧电源开关 , 能够处理高达625 mA的电流 。 8位并行微控制器兼容接口允许将输入直接连接到微控制器或独立电路系统 。 该输入接口还支持直接控制模式 , 设计用于3.3/5V CMOS兼容电平 。 信号从输入端传输到输出端是通过集成无芯变压器技术实现的 。 该电路板设计用于工业应用 , 如过程控制和PLC , 以驱动继电器、电磁阀、灯、加热器、压电元件等电感、电阻和电容负载 。
可通过向连接器CN1施加3.3V/5V CMOS兼容信号来驱动输入 。 它可以通过使用芯片选择和写入信号在微控制器模式下运行 , 或者通过闭合跳线J1和J2并将数据输入从D0设置为D7 , 在直接控制模式下运行 。 输出由8通道高压侧开关组成 , 额定电流为0.6A 。 输出由通道选择的超温开关(至off)保护 。 8个高压侧电源开关通过集成并行接口进行控制 。 该接口与8位μC兼容 。 此外 , 可以选择直接控制模式 , 允许通过输入D0-D7直接控制输出OP0…OP7 , 而无需任何附加逻辑信号 。 μC兼容接口允许直接连接到微控制器的端口 , 而无需其他组件 。 8个高压侧电源开关中的每一个都由有源齐纳钳位保护 , 以防对+DC(VBB)短路、过载、超温和过压 。
特性:
+直流(VBB)负载电源11V至45V(CN2)
逻辑电源输入端3.3V至5V(CN1)
LED D1电源LED逻辑电源(输入侧)
当(检测到温度过高或Vbb(+DC)低于On极限时 , LED D2 LED亮起)
将CN3加载到CN7
接口3.3/5V CMOS操作兼容
短路保护
最大电流内部限制
过载过电压保护
带自动重启和滞后的欠压停机
带重启的热关机
静电防护
-GNDBB(GNDBB)和+DC(Vbb)保护
PCB尺寸:87.49 x 62.07毫米
【隔离|电流隔离8通道高压侧开关(每个通道0.6A)】电路图
- 碳汇|2022年年底前山东大气污染传输通道城市钢铁产能全部退出
- 绿色通道|合肥市瑶海区:人才工作“引育用留”四招推动转型发展
- 太原|太原新增1例确诊 系此前病例同学:已转运至医院隔离治疗
- ios15|苹果正式关闭iOS 15.3降级通道,亿万果粉要沸腾了!
- 继电器|用于交流负载的薄型2通道固态继电器
- 裁员|员工隔离期间遭裁员还被抵扣年假!法院判决:企业赔偿9万余元
- xs m苹果正式关闭iOS 15.3降级通道,亿万果粉要沸腾了
- iOS|iOS15.3正式版:验证通道已关闭!果粉:就等iOS15.4了
- 苹果|工信部正式发话,必须提供卸载通道,外媒:苹果或将损失惨重
- 晋升|各方携手,构建外卖骑手上升通道
