【阿里巴巴|下载量破千万!阿里巴巴的Java性能调优实战手册,超详细】
文章图片

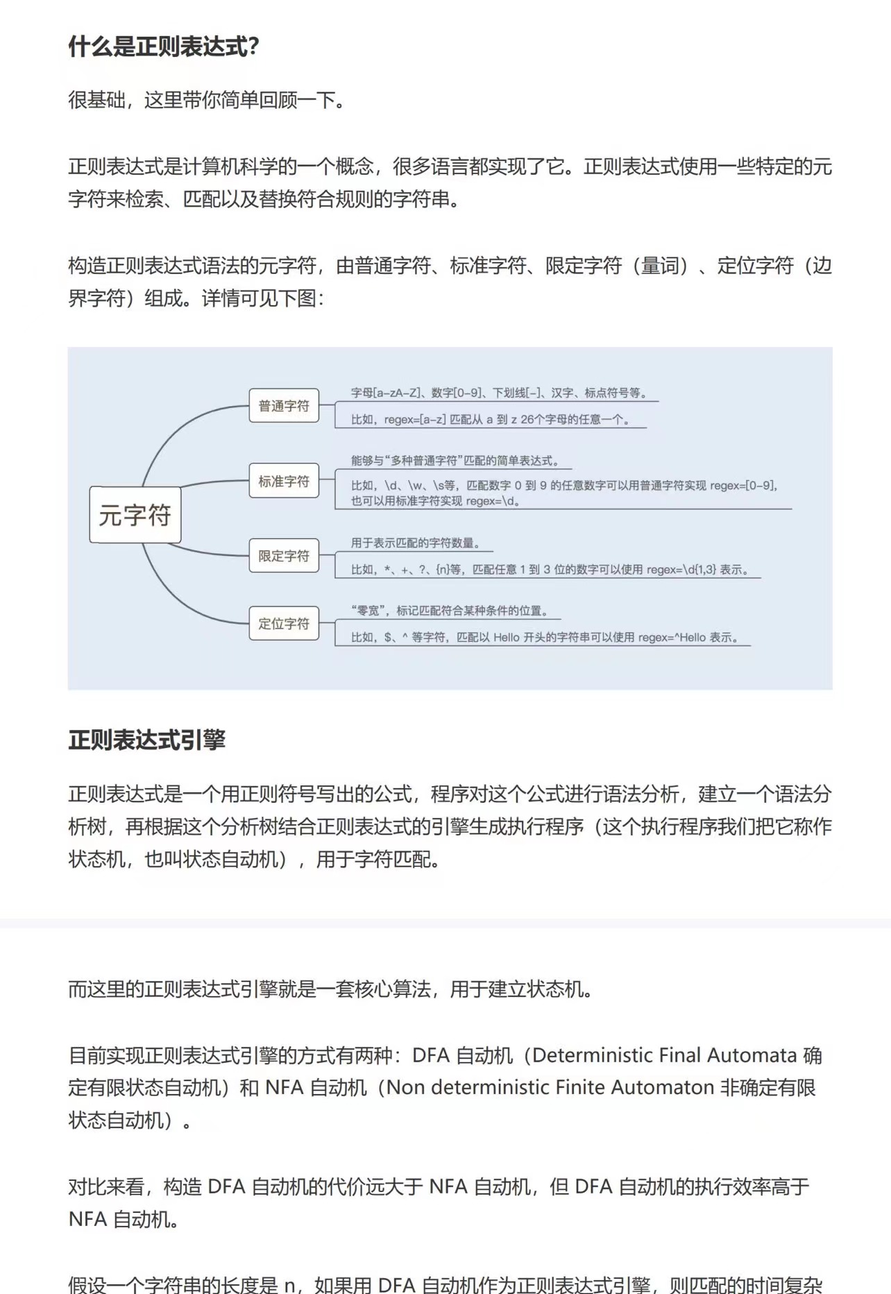
文章图片

文章图片

文章图片

文章图片

文章图片

在这分享这份性能调优实战手册给有需要的小伙伴 , 希望对大家的学习进阶会有较大的帮助!由于篇幅原因 , 本文只展示了部分内容截图 , 有需要学习性能调优的小伙伴:文末免费获取PDF
- 软件|破防了!这4款良心高效的优质软件,着实把我感动到了
- 阿里巴巴|腾讯第二阿里第三,市值第一是它,网友:台积电啥时成了互联网公司?
- dba|我国科学家破解 红细胞再障血液病发病机制
- 苹果|收入破百亿!2021年苹果游戏收入全球第三:几乎靠抽成
- 华为|华为不可错过的大将!26岁小伙自研毫米波实现突破,传输距离10km
- 科学重器|Frontier 突破超算百亿亿级门槛,成为超级计算机的佼佼者
- 每年的618对于各个品牌来说|小米稳了!14分钟破10亿销售额?看看哪些产品值得买
- 索尼Xperia|索尼Xperia1 IV首销直接破发!究竟是什么撑起索尼手机的价值
- 一加科技|4小时全渠道金额破22亿!小米618迎来开门红,这两部手机成为爆款
- 阿里巴巴|马云已经不在江湖,为什么江湖上关于他的流言越来越多了?
