
文章图片

文章图片

文章图片

文章图片
互联网营销是什么?互联网广告行业发展趋势/该如何从事互联网营销工作?
近年来疫情影响之下 , 足不出户的网上购物方式 , 已经与人们的日常生活紧密联系起来了;居家办公 , 同样也是如此 。 大量公司裁员 , 工作岗位缩减 , 无疑给当届毕业生的就业带来了不小的压力 。
一、互联网营销是什么官方解释如下:
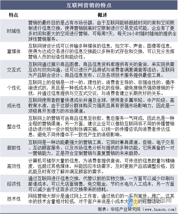
互联网营销也称为网络营销 , 就是以国际互联网络为基础 , 利用数字化的信息和网络媒体的交互性来实现营销目标的一种新型的市场营销方式 。 随着互联网技术发展的成熟以及联网成本的低廉 , 互联网好比是一种“万能胶”将企业、团体、组织以及个人跨时空联结在一起 , 使得他们之间信息的交换变得“唾手可得” 。 市场营销中最重要也最本质的是组织和个人之间进行信息传播和交换 。
如果没有信息交换 , 那么交易也就是无本之源 。 正因如此 , 互联网具有营销所要求的某些特性 , 使得网络营销呈现出一些特点 。
二、互联网营销如何创造价值1、网络营销服务商通过整合利用了企业内外部优势资源 , 通过自身专业的技术、精准的营销策略、有效的执行从而达到降低成本、提高效率、充分发挥自身核心竞争力和增强企业对外环境的应变能力的目的 。 从而创造更高的效益!
2、网络营销外包服务商以互联网为平台 , 在深入分析企业现状、产品特点和行业特征的基础上 , 为企业量身定制个性化的高性价比的网络营销方案 , 并全面负责方案的有效实施 , 同时对网络营销效果进行跟踪监控 , 定期为企业提供效果分析报告 。
三、互联网广告行业发展从互联网广告构成来看 , 电商广告经营额持续位列第一 , 2019年占比达36%;其次为搜索和视频广告 , 分别占据互联网广告投放总额的15%和13% , 近年来随着营销新形式的出现 , 尤其是红人带货等营销手段的发展 , 进一步促进了广告投放形式的创新 , 推动新兴渠道持续分化
互联网广告行业的计费模式主要包括展示计费(CPM)、点击计费(CPC)、按时计费(CPT)、效果计费(CPA)和销量计费(CPS)等多种方式
四、该如何从事互联网营销工作针对野蛮生长的互联网营销行业问题 , 2020年7月 , 人社部联合国家市场监管总局 , 国家统计局发布了9个新职业 , 其中里面就包括互联网营销师 。 在2021年12月 , 《互联网营销师国家职业技能标准》正式发布 。
这是互联网营销行业一个含金量会越来越高的职业技能类证书
人社部指定中国轻工业联合会作为互联网营销师国家职业标准制定的承担单位
中国轻工业联合会指定中国轻工企业投资发展协会作为互联网营销师职业标准的主笔单位
考取这样一个资格证书 , 对于从业者来说将会便捷许多 , 能更好的从事互联网营销行业的工作 , 同时也会系统的学习相关的岗位知识和营销运营技能 , 收获会远远大于短期投入
【互联网广告|互联网营销是什么?互联网广告行业/该如何从事互联网营销工作?】就业也就像是比赛时候的挑选赛道 , 选对了能少走弯路 , 错了也没关系 , 及时改正照样行 。 如果你对于互联网营销师也感兴趣 , 那么欢迎留言咨询
- 36氪研究院 | 2022年中国移动游戏IP营销研究报告
- |为什么互联网公司越来越不把用户体验当回事?
- C++|逆向思维:营销高手赚钱,都是放弃前端赚钱只赚后端的盈利
- 工业互联网|送给长辈的不二选择,dido Y1智能手环全天检测心率血压
- 36氪首发 | 元宇宙服务商「宙予科技」获数千万元战略融资,搭建618京东元空间,帮助电商实现空间化场景营销
- 工业互联网|dido第一度Y1高精密测血压手环体验:功能完备且强大的健康助手
- 商业模式|互联网:金融科技转型的「镜子」
- 抖音小视频怎么去水印 抖音精简去广告水印版
- |搜狐真的衰败了,张朝阳也再不是当初的“互联网教父”
- 社交|营销“自S”赚流量,网红圈太卷了!
