
文章图片

文章图片

文章图片

文章图片
电压的采集是我们进行电路设计常常用到的 , 具体的采集类型上又分为直流采集和交流采集 , 将源电压通过一系列的电路设计 , 最终通过AD(数模转换芯片或单片机内部AD)读入MCU , 并执行相应的决策 , 是我们大多设计的要求 。 下文将通过具体的实例介绍如何设计合适的电压采集电路 。
一、直流电压采集
【AMD|电压采集采样电路设计】要求:采集一个输出范围为20V-28V的Uo电压信号到0-3.3V的AD 。
设计思路:将20v到28v中的8v压差全部映射到0-3.3v的范围内 , 才内能更好的利用AD模块 , 所以首先将Uo与20V做差分 , 将电压抬低到0-8v(注:有时碍于仪放信号输入电压的范围较小会先分压再抬低见形式二) , 然后通过电阻分压将8v映射到3.3v的范围内 。
形式一:
1、利用现有的电压产生20v的基准电压
2、通过仪放将Uo与20v差分(注:826的REF引脚为输出基准)
3、分压及输出阻抗匹配(电压跟随器)
4、输出钳位保护
形式二:
1、将Uo分压7倍 , 即将0-28v映射到0-4v , 同理将20v也分压7倍即要产生2.857v的电压基准
2、差分并放大2.887倍及钳位电路(计算方法:3.3/(4-2.857) , 差放直接输入给AD不需要阻抗匹配)
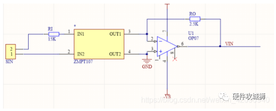
二、交流电压采集
要求:采集单相正弦交流电的有效值范围为(0-24v)
设计思路:通过电压互感器将电压读取到 , 并放缩到合适的范围内 , 输入给有效值检测芯片 , 再将有效值检测芯片的输出给AD
1、电压互感器读取
2、有效值检测芯片及保护电路
总结:不论电路设计的多么精确 , 误差总会是有的 , 所以在电路的设计基础上 , 再通过MATLAB将数据进行拟合 , 才能将误差进一步的消除 。
声明:本文转载自网络 , 如涉及作品内容、版权和其它问题 , 请于联系工作人员 , 我们将在第一时间和您对接删除处理!
- AMD|AMD主板能用Intel显卡了!这一幕你肯定没见过
- AMD|华擎发布Wi-Fi 6E网卡升级套件,适用于旗下新款AMD/英特尔主板
- CPU|Intel vs AMD,下半年新处理器交锋
- AMD|AMD高管谈显卡频率:2.5GHz以上是我们独有优势 NV很难做到
- 110V电压真的更安全?为何我国用220v电压,而美国却用110V电压?
- AMD|200MB缓存不是梦!AMD Zen3还要最后搏两下
- AMD|老用户狂喜!AMD Zen4有望下嫁AM4主板
- AMD|盘点2022年618淘到的硬件们——AMD篇
- 最受玩家追捧显卡、系统一览:CPU上AMD继续抢占Intel
- AMD|AMD游戏神U锐龙7 5800X3D再升级:免费解锁5%额外性能
