
文章图片

文章图片
【社交|医用AI技术再升级,人工智能与医用机器人类别赛在临安圆满举行!】
文章图片

文章图片

文章图片

文章图片

文章图片

文章图片

文章图片

文章图片

文章图片

文章图片

文章图片

文章图片

文章图片

文章图片

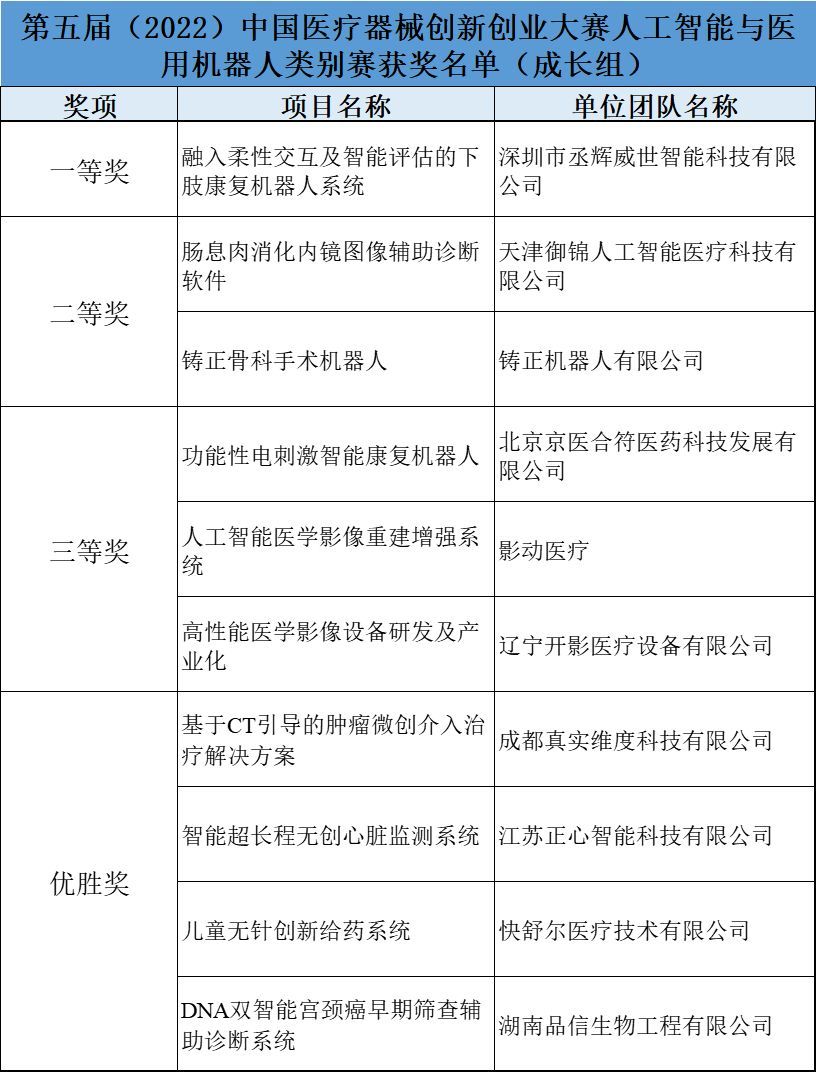
科创中国 , 筑梦天目 , 第五届(2022)中国医疗器械创新创业大赛人工智能与医用机器人类别赛经历两天的激烈比拼在浙江临安圆满举办!这里汇聚了最权威的专家、最前沿的技术、最领先的人才 。 来自全国各地40个优秀医疗器械创新项目汇聚临安 , 展开同台竞技 。
为了更好服务和保障人民群众的身体健康 , 临安不断抢抓省委省政府及全省之力打造城西科创大走廊创新策源地建设这一发展机遇 , 全力聚焦智能AI领域培育前沿技术成果 , 提升硬核科技的原创力 , 全力打造生命产业健康产学研用一体化的科创高地 。
赛事比拼前 , 临安区委副书记 区长杨泽伟首先进行了致辞 , 他表示 , 要用医疗科技水平的确定性来应对人们对于衰老及疾病的不确定性 , 这当中医疗器械毫无疑问成为医疗科技重要组成部分 。 近年来包括医疗器械在内的生命产业发展迅速 , 势头十分强劲 , 可谓朝阳产业、幸福产业、绿色产业 。 而临安具有发展生命健康产业的良好基础 , 临安有三张非常明显的名片:生态--临安拥有一湖两山两园 , 生态优势明显;历史--悠久的历史对于传统医药的发展非常有利;科技--青山湖科技城与锦南新城是城西科创大走廊的重要组成部分 , 当前全省全市正在举全力打造城西科创大走廊的建设 , 明确提出了该区域范围内的产业政策、人才政策、科技政策的统一和统筹 , 这也意味着政策层面临安能为产业园内具有十分齐全的配套服务 , 为临安招引朝阳产业带来了巨大机遇 。 当前临安聚焦医疗器械生物医药健康医养等领域 , 以天目医药港为依托 , 积极打造生命健康产业集群 。
- |“全球技术供需对接平台”在上海启动
- |抢跑新技术新产业“赛道” 无锡锡山打造光电信息产业集群
- |开启技术市场3.0时代 InnoMatch全球平台正式启用
- 丙烯腈装置吸收塔尾气处理技术!
- 天玑9000|好消息:北大宣布突破“根技术”,又一打破美垄断的机会出现
- 5G|何止华为5G?中国又一项技术已经崛起,英美拦不住
- 没有网红,只有真朋友:这款“无滤镜、反美颜、随机拍”的社交 App,一夜爆红
- 电池|赴美建厂后果出现,两家美企公开表态:交出核心技术
- 即泡即测!5分钟快速智能识别技术守护人民舌尖上的安全
- 固态硬盘|预算5000元价位,华为新本更值得买:12代酷睿、多项新技术加持
