华为|让国人安心,华为获批生产医疗器械,国家:137种设备更换国产

文章图片
文章图片
文章图片
文章图片
医疗是民生之大事 , 关系到人民群众的身体健康和生老病死 , 是全球各国高度关注的重点 。 而医疗设备的重要性也是不言而喻 , 由于大部分医疗设备制成精密 , 价格往往都不便宜 。 我国有很大一部分的医疗器材都是通过向国外进口 , 这些医疗设备的“溢价”往往都比较严重 。
不过比起人民的健康 , 价格是其次的 , 医疗设备长期依靠国外进口 , 显然不利于我国医疗水平的提升与群众的基本保障 。 幸好国家与华为出手了 。
2021年10月11日消息 。 2021年10月8日 , 华为腕部单导心电采集器获得了“广东省食药监局”的批准 , 通过了广东省医疗器械注册人制度试点批准名单 。 注册证号为:粤械注准20202071705 , 受托人为歌尔股份有限公司、潍坊京为高科电子科技有限公司 。 感兴趣或是不相信的朋友可以自行查阅 。 (下图)
令人期待的是 , 除了腕部单导心电采集器外 , 华为还有三款医疗器械进入到优先审批程序 , 它们分别是腕部心电血压记录仪 , 型号为“MLY-B10”、“MLY-B11”;心电分析系统 , 型号为“ECG-1”;心率失常分析系统“PPG-1” 。
事实上 , 早在2021年5月份 , 华为消费者业务手机产品总裁何刚便宣布:“华为首款可以测量血压的智能手表已经通过医疗器械注册检验” 。 何刚还进一步披露了华为的下一步走向 , 即“华为将联合专业医疗机构开展注册临床试验 , 预计在2021年下半年正式上市” 。 据了解 , 2021年9月6日 , 华为还通过会员App进行了一场血压测试受试者招募 。
笔者通过查阅华为官方公布的资料发现:截至目前 , 华为医疗的服务范围已经超过3000家医疗卫生服务机构 。 未来的华为将通过5G物联网以及鸿蒙、欧拉系统的相互搭配来为我国的医疗行业提供更多的解决方案 。
毫无疑问 , 华为入局医疗行业 , 将会在很大程度上地推动我国医疗行业的发展 , 为我国的医疗行业提供更多可行的设备技术、无线网络解决方案 。 有助于提高我国医疗行业的行事效率 , 避免我国在某些医疗设备上被国外进口“卡脖子”的问题 。 而对于华为自身来说 , 进军医疗行业能够提高华为自身的营收 , 为日后对抗美国半导体的制裁、打压奠定一定的物质基础 。
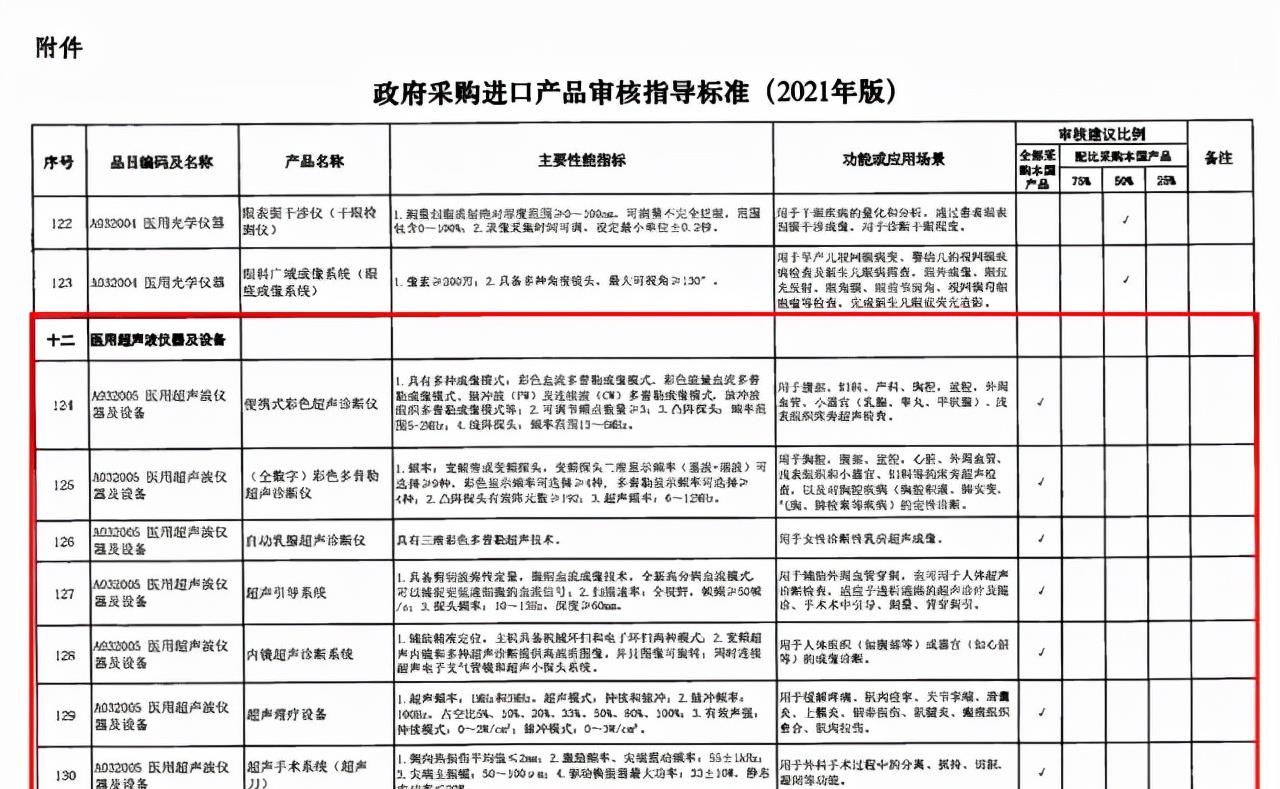
当然 , 华为入局医疗行业 , 也离不开我国在背后的支持 。 2021年10月11日 , 国家发布《政府采购进口产品审核指导标准》 , 进一步规定了采购国产医疗器械以及仪器的比例要求 , 逐步实现医疗设备国产化的目标 , 完成“去美化” 。 其中有137种医疗设备被全部要求100%采购国产 , 12种医疗器械被要求75%采购国产 , 24种医疗器械被要求50%采购国产 , 5种医疗器械被要求25%采购国产 。
自从美国半导体对我国的半导体厂商实行制裁、打压后 , 国产半导体厂商便掀起了一场关于设备、器械的核心技术自研热潮 。 越来越多的成就的出现 , 也代表着我们在半导体领域中不断克服难题 , 大步向前 。 祝愿国产医疗行业不断克服核心难题 , 国产半导体厂商能够早日掌握核心技术 。
- 华为|别不信!魅族如今处境,雷军早有预料,小米也早已体验
- 华为|问界M5风光无限,赛力斯SF5暗自神伤,华为或许低估了造车这事?
- 华为鸿蒙系统|华为偷偷上架新机,鸿蒙系统+5000mAh大电池,仅售1399元
- 5G|关于5G,华为赢了
- 华为|华为任正非最新信件曝光:春天很快就会到来!
- 5G|华为利用5G毫米波发现园区入侵者,这让美国5G联盟情何以堪
- ios|华为迎来新里程碑,在新领域旗开得胜!
- 打脸!华为在美国,用专利把英特尔、苹果、微软、高通打败了
- 华为|iOS15.2.1 正式版发布:新增 6 项改进
- 鸿蒙os|麒麟9000再度发力,华为高精度导航让你出行不迷糊
