
文章图片

文章图片

文章图片

文章图片

文章图片

文章图片

文章图片

文章图片

文章图片
报告出品/作者:信安证券、马良、郭旺
以下为报告原文节选
------
1.半导体量检测设备:芯片良率的重要保障
1.1.半导体量检测设备分为前道和后道
集成电路产业链包括集成电路设计、集成电路晶圆制造、芯片成品制造和测试、设备和材料行业 。 集成电路芯片成品制造与测试的客户是集成电路设计公司和系统集成商 , 设计公司设计出芯片方案或系统集成方案 , 委托集成电路制造商生产晶圆(芯片) , 然后将芯片委托封测企业进行封装、测试等 , 再由上述客户将产品销售给电子终端产品组装厂 。
半导体量检测设备是半导体制造过程中对芯片性能与缺陷的进行检测的关键设备 , 分为前道和后道检测 。 前道检测主要用于晶圆加工环节 , 主要是针对光刻、刻蚀、薄膜沉积、清洗、CMP等每个工艺环节的质量控制的检测 , 目的是检查每一步制造工艺后晶圆产品的加工参数是否达到设计的要求或者存在影响良率的缺陷 , 属于物理性的检测;半导体后道测试设备主要是用在晶圆加工之后、封装测试环节内 , 主要是利用电学对芯片进行功能和电参数测试 , 主要包括晶圆测试和成品测试两个环节 , 目的是检查芯片的性能是否符合要求 , 属于电性能的检测 。
1.2.前道量检测设备贯穿晶圆制造各个环节 , 是芯片良率的重要保障
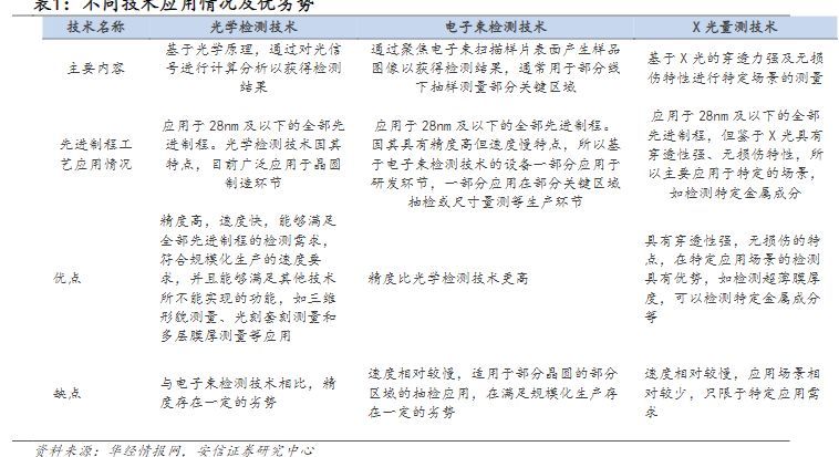
量检测设备是芯片良率的重要保障 , 贯穿晶圆制造各个环节 。 芯片制造过程中产生的缺陷会影响产品设备的最终良率 , 额外增加厂商的生产成本 。 根据YOLE的统计 , 工艺节点每缩减一代 , 工艺中产生的致命缺陷数量会增加50% , 因此每一道工序的良品率都要保持在非常高的水平才能保证最终的良品率 。 当工序超过500道时 , 只有保证每一道工序的良品率都超过99.99% , 最终的良品率方可超过95%;当单道工序的良品率下降至99.98%时 , 最终的总良品率会下降至约90% , 因此 , 制造过程中对工艺窗口的挑战要求几乎“零缺陷”检测和量测环节贯穿制造全过程 , 是保证芯片生产良品率非常关键的环节 。 按照检测技术分类来看 , 目前主要的检测技术主要分为光学检测技术、电子束检测技术和X光量测技术 , 其中光学检测是目前主流技术 。 根据VLSI Research和QY Research的报告 , 2020年全球半导体检测和量测设备市场中 , 应用光学检测技术、电子束检测技术及X光量测技术的设备市场份额占比分别为75.2%、18.7%及2.2% , 应用光学检测技术由于可以相对较好实现有高精度和高速度的均衡 , 并且能够满足其他技术所不能实现的功能 , 因此采用光学检测技术的设备占比具有领先优势 。
- 电子商务|京东云事业群副总裁杨文胜:数智供应链是消费互联网和产业互联网的深度融合|WISE 2022中国数字化创新高峰论坛
- 电子商务|关闭电商,取消外卖,恢复市面的繁荣,有多少人同意呢?
- 安卓|大量大牌厨卫与家电实体店经销商弃舍品牌经销权,开启新经营思路
- 女子穿着破衣服跳舞,大爷盯着肚子若有所思,60多岁还没结过婚
- 电子商务|为何西方国家并不“扶持”电商?看看昔日繁华的街道,就明白了
- 电子商务|“双十一”直播电商成长可观,“双十二”时间属于即时配送?
- 电子商务|西方品牌撤离,俄罗斯市场或成国内跨境电商卖家新蓝海!
- 糟了,被雷军玩明白了,新机走苹果思路让苹果无路可走
- 公司要下载的学历认证V报告和《学历证书电子注册备案表》有什么区别?
- 纳米|2022年最后一个月,电商的选品思路有哪些?
