碳化硅|广州:又一12寸晶圆项目!
2月8日,广州市发展和改革委员会在官网正式公布广州市2022年重点项目计划。根据计划,2022年广州市重点建设正式项目共650个,年度计划投资3452亿元;建设预备项目共130个,年度计划投资188亿元。据统计,780个市重点项目总投资4.55万亿,年度计划投资3640亿元。
据全球半导体观察了解,在广州市2022年重点项目计划中,涵盖多个半导体产业项目,涉及模拟芯片、碳化硅芯片、MEMS传感器等领域。
例如,重点建设项目计划包括粤芯半导体项目二期项目、广东芯粤能半导体有限公司电子元器件制造项目(一期)、广东盈骅总部和微处理芯片封装载板项目、志橙半导体SiC材料研发制造总部等。
其中,粤芯半导体、广州增芯科技均为12寸项目。
增芯科技有限公司12英寸先进MEMS传感器及特色工艺晶圆制造量产线项目为最新曝光的12寸项目。增芯科技为广州湾区智能传感器产业集团有限公司重点项目之一。

文章插图
点击看:广州黄埔:2025年,12寸晶圆月产能预计16万片!
新华社曾报导,广州日前公布「加快发展集成电路产业的若干措施」,要求加快发展半导体产业,通过芯片制造、设计、封装测试、配套产业、人才培育等7项工程,促进行业集聚,构建协同发展的半导体产业生态圈。
为达到目标,广州将引进2至3条12英寸集成电路制造生产线,支持建设第三代半导体生产线,并要求尽快形成产能规模,建立起以芯片制造为核心的产业生态圈
【 碳化硅|广州:又一12寸晶圆项目!】
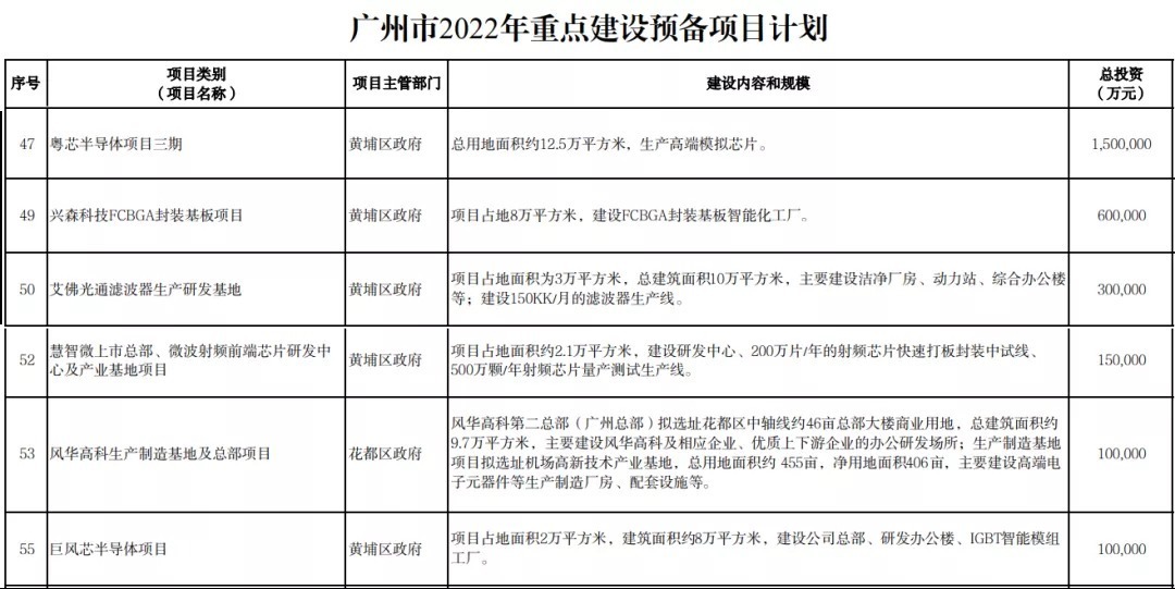
重点建设预备项目计划包括粤芯半导体项目三期、兴森科技FCBGA封装基板项目、艾佛光通滤波器生产研发基地、风华高科生产制造基地及总部项目等。
以下为广州市2022年重点项目计划部分半导体产业项目:

文章插图

文章插图
其中,粤芯半导体项目二期总投资65亿元,新建90-55nm高端模拟工艺生产线,新增月产能20000片12英寸晶圆芯片;粤芯半导体项目三期总投资150亿,主要生产高端模拟芯片。
据南方新闻网报道,粤芯半导体总裁及首席执行官陈卫表示,2021年出货量较2020年增长超168%,截至今年1月下旬,建厂以来累计出货量已超30万片。
广东芯粤能半导体有限公司电子元器件制造项目(一期)总投资35亿元,面向车轨级和工控领域的碳化硅芯片制造项目,将建成年产24万片6吋碳化硅晶圆芯片的生产能力,实现面向车规级和工控领域的碳化硅(SiC)芯片工艺研发规模化制造以及产业化。
兴森科技FCBGA封装基板项目总投资60亿元,建设FCBGA封装基板智能化工厂。根据兴森科技2月8日公告,该项目分两期建设,一期预计2025年达产,产能为1000万颗/月;二期预计2027年底达产,目标月产能同样为1000万颗。
此外,在芯片制造领域,总投资高达370亿元的广州增芯科技有限公司12英寸先进MEMS传感器及特色工艺晶圆制造量产线项目也同样备受关注。
据悉,该项目将建设国内第一家专业定制化12英寸传感器晶圆厂,打造集研发、量产制造、封测与应用平台。一期第一阶段达产后产能2万片/月;一期第二阶段达产后产能扩至6万片/月。(来源:全球半导体管擦)
- 阿里巴巴|阿里云又一业务居第一,成冬奥会转播平台,马云100亿投资没白费
- 高通骁龙|继红米K50电竞版之后,又一款强悍手机将至,影像能力强大
- 贾跃亭|造假败露:贾跃亭又一次翻车了
- 华为鸿蒙系统|继华为鸿蒙OS系统后,又一国产系统发布,外媒:美国系统被抛弃了
- 曹德旺|继华为之后又一中企扬眉吐气,国内第一全球第二,美国都不敢制裁
- 又一打“擦边球”行业曝光?国家将严格排查,涉事人员要注意了!
- 轻易秒杀航母!又一世界级武器诞生,威力或将超越核武器
- 小米智能家居|又一国产家电没落?从辉煌一时沦落到变卖资产,市值跌至134亿
- 本文转自:澎湃新闻近期|碳化硅量子比特刷新纪录:量子态保持超5秒,信号增强万倍
- 本文转自:广州日报北京冬奥会不仅是全球优秀运动员的竞技盛会|?从加油助威到远程诊断,深圳机器人赋能冬奥会
