|经典电路设计二十一:用三极管设计一个枕边LED方便灯的制作方案

文章图片

文章图片
今天是2022年3月9日 , 今天为大家分享的一句经典名句是:
最具挑战性的挑战莫过于提升自我 。
这个一个用三极管设计一个枕边LED方便灯的制作方案 , 用了两个三极管和三个电阻就可以作为一个枕头的方便灯或者小夜灯来说 , 是非常的简单和方便的 , 如果加上一个电池 , 可以说是非常好的电路 , 又便宜又好 , 可以极大的方便我们的晚上起床 , 又不想开灯影响他人的最好的法宝 。
下面我们来分析一下它的原理图:
【|经典电路设计二十一:用三极管设计一个枕边LED方便灯的制作方案】
从这个原理图图 , 我们就可以知道 , 它的元器件用的很少 , 用到了两个三极管和几个电阻就能够实现小夜灯 。
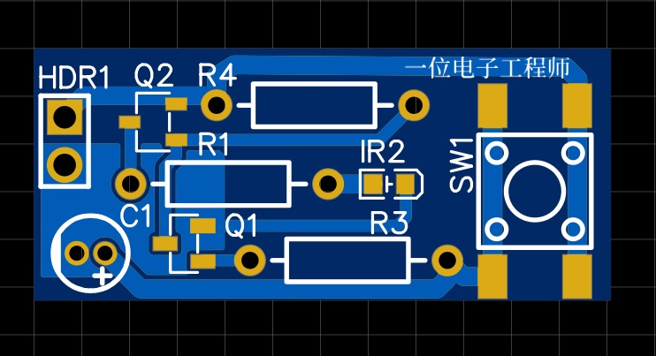
下面我们来看看它的PCB图 , 如下图所示:
我们虽然分享的是一些很小的电路 , 也比较简单 , 但是往往这些简单的电路能够给我们带来启发 , 因为任何一个多么复杂的电路 , 都是由一个个小的电路所有构成 。 有一个一个的模块电路所构成 。
- 红米手机|红米K50持续提升性价比,1999售价很经典,天玑9000是悬念
- “经典活塞”新成员,万魔活塞降噪版PistonBudsPro使用评测
- realme|realme新机曝光:将采用一加经典三段式滑块设计,或于4月份发布
- 林宝金|数据可视化开发中常用的20种经典图表
- iPhone|还在讨论iPhone14?iPhone15的消息来了,这才是经典iPhone
- 经典碰撞!《五子棋俄罗斯方块》免费上架Steam
- 电子商务|Alibaba面试十道必会,Java经典的Main方法面试题
- 英伟达|华为Nova 10系列曝光,经典设计延续,预装HMS3.0,或4月份发布!
- 一加|一加经典三段式滑块附身!realme神秘新机首度曝光
- |经典电路设计十八:用NE555多功能报警器的制作模块方案设计
