
文章图片

文章图片

文章图片

文章图片

文章图片

文章图片

文章图片

文章图片

文章图片

文章图片

文章图片

文章图片

文章图片

文章图片

文章图片

文章图片

文章图片

文章图片

文章图片

文章图片

文章图片

文章图片

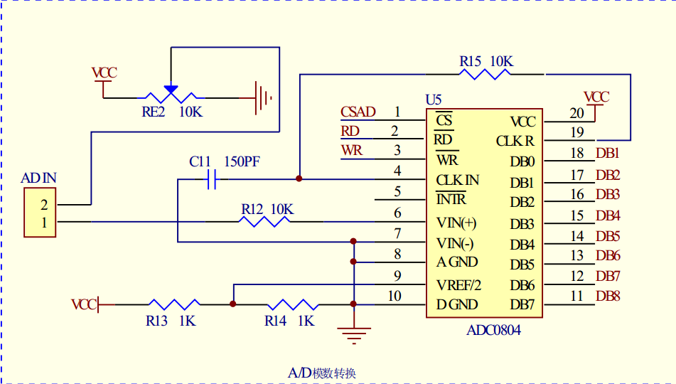
文章图片
EEPROM
LCD1602电路
数码管
max485
红外开关
蜂鸣器
译码器
移位寄存器
步进电机控制
- 这份宝典火了,小哥学后加薪30W+
- 华为mate|华为Mate50X放狠招:7.2英寸大屏沉浸感十足,硬件配置一步到位
- 华为Mate50X放狠招:7.2英寸大屏沉浸感十足,硬件配置一步到位
- 据苹果知名爆料人@JonProsser透露|曝苹果全球开发者大会时隔2年首次回归线下:或许没有硬件发布
- 过去人们常常觉得做饭是一件麻烦的事。|卡萨帝银河套系分享会:硬件升级
- 苹果|曝苹果全球开发者大会时隔2年首次回归线下:或许没有硬件发布
- 索尼Xperia|索尼新尝试:设计独树一帜,硬件性能再次飞跃
- iPhone|iPhone 14系列曝光,或支持30W快充,影像硬件大升级,很期待!
- 单片机|缺芯少核的背景下,如何避免卡脖子,电子工程师如何选择单片机?
- 苹果或将在年底推出硬件租赁服务,苹果手机想换哪款就哪款
