
文章图片

今年 , 跨境电商圈一个大趋势是“铺货型卖家该不该转型做精品?”或者说 , 对于走精品路线和走铺货路线的卖家而言 , 目前什么样的路才是更“好”的?围绕这个话题 , 跨境圈内众说纷纭 , 而在这其中 , 已有部分卖家伸出了触角尝试走出铺货怪圈 。
以铺货王大卖有棵树为例:
作为跨境电商圈当之无愧的“铺货王” , 早在去年6月 , 就已有意图转型精品 , 据其母公司天泽信息公布的《关于对深圳证券交易所年报问询函部分答复的公告》中 , 天泽信息指出 , 未来将全面聚焦子公司有棵树的跨境电商业务发展 , 将资源更多聚焦在以亚马逊为代表的精品电商平台 , 转型精品路线 , 并逐步提高自有品牌的销售占比 。
同时 , 在铺货方面 , 我们可以看到有棵树确实开始有所“克制”了 。
近日 , 在有棵树母公司天泽信息2021年财报显示 , 有棵树的SKU从20年的100万个下降到35万个 , 这意味着 , 有棵树主动砍掉了、或者因封号以及其他外在原因 , 一共减掉了65万个不出单的SKU , 并自行主动探索转型精品之路 。
其实 , 在跨境资本市场上 , 有棵树并不是第一个寻求转型的大卖 , 如三态电商、傲基等铺货大卖也在转型之列 。
随着部分从铺货起家的大卖纷纷转型 , 走向精品路线 , 也让越来越多的中小型铺货卖家对“坚持铺货”还是“转型精品”的未来发展方向产生了迷茫 。
有在铺货型公司的卖家坦言:自己早期能够“发家” , 靠的就是铺货给的底气 , 现如今就算做精品 , 自己也‘弄不会’那些复杂的运营打法 , 不做铺货还能做什么 。
【美团|断臂求生!大卖痛砍65万SKU,铺货、站群模式=死亡陷阱?】也有卖家认为:随着市场红利和平台流量红利逐步被瓜分 , 未来铺货模式发展只会越来越难 , 曾经的铺货大佬环球易购、VOVA等 , 都在重资产大规模的铺货下 , 留下了一地鸡毛 。 更多的跨境卖家应该意识到 , 如今的出海生意已走向精耕细作的时代 , 未来更应随着时代变动临机制变 。
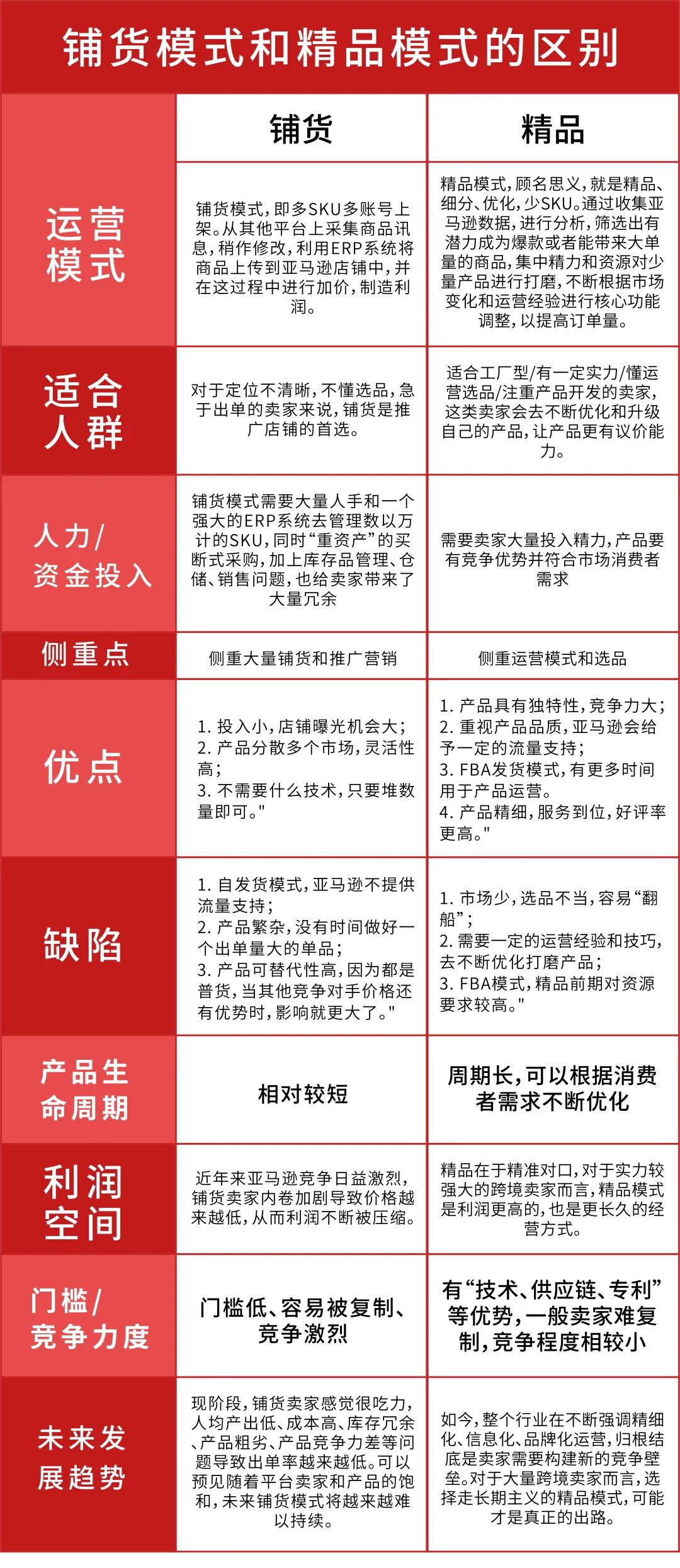
那么到底是选择“继续铺货”好还是“转型精品”更好?对于这个问题 , 易小芽没有标准答案 , 但是简单的为大家总结了一些铺货和精品之间的差异:
通过上述表格可见 , 铺货和精品模式各具特点 , 没有绝对的高低优劣之分 , 关键在于哪种模式适合卖家当下资源的配比 。
当下 , 由粗放的铺货模式向精细化运营转型 , 已经成为跨境卖家普遍公认的转型方式 , 据Marketplace Pulse的分析数据显示 , 在2016年 , 40%的亚马逊第三方头部卖家有超1000种在售产品 , 但近几年这一比例逐渐下降 , 到2021年 , 这一数字只有10% 。 目前 , 亚马逊上有一半的头部卖家只有70种或更少的产品在售 。
站在平台的角度来看 , 像亚马逊、Wish、沃尔玛等跨境电商平台也都在试图转型升级 , 吸纳更多的优质卖家来提高消费者的留存率 。 以亚马逊为例 , 一方面 , 亚马逊开始有意扶持品牌玩家 , 重点推出“自有品牌加速器”和“授权品牌”两种模式 , 且在项目中强调“品质赋能”、“合规指南”;另一方面 , 亚马逊也在不断向外界释放出一个信号:平台不欢迎铺店、铺货 , 同质化跟款、抄款的投机经营行为 , 对不合规运营行为的卖家将会进行“清退” , 以保证平台生态的良性和健康发展......
- 电影|饿了么打响补贴骑手、商家“第一枪”,美团跟进吗?
- 滴滴出行|头盔取不出来,滴滴又掉链子了?美团已全面回归,哈啰仍在扩军
- 外卖小哥|为什么越来越多小区禁止美团外卖等小哥骑车进入?揭开真实原因
- 客单价|如何设置美团外卖、饿了么的起送价?
- 美团|当你微信转账时,如果出现这行字,先别输入付款密码,望周知
- 美团|微信未绑银行卡没有零钱,照样也能微信支付!特别适合老人和孩子
- 青岛市|为什么越来越多小区禁止美团外卖等小哥骑车进入?揭开真实原因
- 特斯拉|2个月开了三家医院,美团才是互联网医院的最终赢家?
- 鲜花|520,美团鲜花即时送达,为啥还要“花点时间”?
- 美团|成为元宇宙“卖铲人”,声网把泛娱乐科技树点满了
