
文章图片

文章图片

文章图片

文章图片
关于MOS管驱动电路设计 , 本文谈一谈如何让MOS管快速开启和关闭 。
【芯片|MOS管驱动电路设计,如何让MOS管快速开启和关闭?】一般认为MOSFET(MOS管)是电压驱动的 , 不需要驱动电流 。 然而 , 在MOS管的G极和S极之间有结电容存在 , 这个电容会让驱动MOS变的不那么简单 。
下图的3个电容为MOS管的结电容 , 电感为电路走线的寄生电感:
如果不考虑纹波、EMI和冲击电流等要求的话 , MOS管开关速度越快越好 。 因为开关时间越短 , 开关损耗越小 , 而在开关电源中开关损耗占总损耗的很大一部分 , 因此MOS管驱动电路的好坏直接决定了电源的效率 。
怎么做到MOS管的快速开启和关闭呢?对于一个MOS管 , 如果把GS之间的电压从0拉到管子的开启电压所用的时间越短 , 那么MOS管开启的速度就会越快 。 与此类似 , 如果把MOS管的GS电压从开启电压降到0V的时间越短 , 那么MOS管关断的速度也就越快 。
由此我们可以知道 , 如果想在更短的时间内把GS电压拉高或者拉低 , 就要给MOS管栅极更大的瞬间驱动电流 。
大家常用的PWM芯片输出直接驱动MOS或者用三极管放大后再驱动MOS的方法 , 其实在瞬间驱动电流这块是有很大缺陷的 。
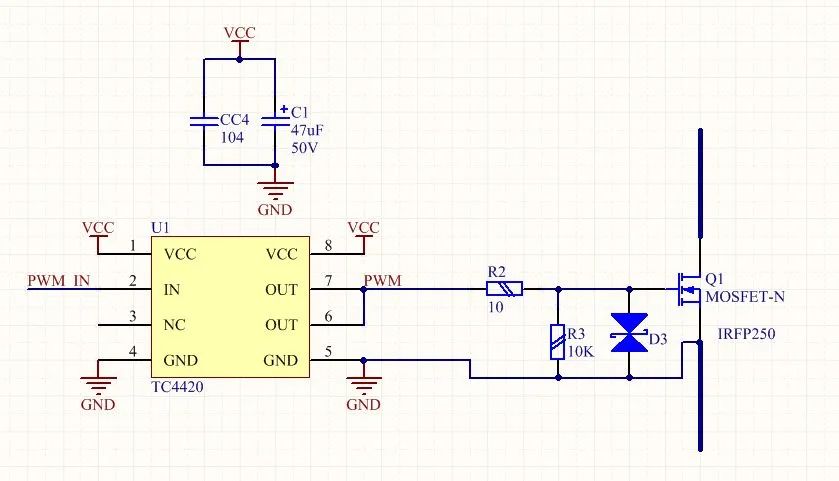
比较好的方法是使用专用的MOSFET驱动芯片如TC4420来驱动MOS管 , 这类的芯片一般有很大的瞬间输出电流 , 而且还兼容TTL电平输入 , MOSFET驱动芯片的内部结构如下:
MOS驱动电路设计需要注意的地方:
因为驱动线路走线会有寄生电感 , 而寄生电感和MOS管的结电容会组成一个LC振荡电路 , 如果直接把驱动芯片的输出端接到MOS管栅极的话 , 在PWM波的上升下降沿会产生很大的震荡 , 导致MOS管急剧发热甚至爆炸 , 一般的解决方法是在栅极串联10欧左右的电阻 , 降低LC振荡电路的Q值 , 使震荡迅速衰减掉 。
因为MOS管栅极高输入阻抗的特性 , 一点点静电或者干扰都可能导致MOS管误导通 , 所以建议在MOS管G极和S极之间并联一个10K的电阻以降低输入阻抗 。
如果担心附近功率线路上的干扰耦合过来产生瞬间高压击穿MOS管的话 , 可以在GS之间再并联一个18V左右的TVS瞬态抑制二极管 。
TVS可以认为是一个反应速度很快的稳压管 , 其瞬间可以承受的功率高达几百至上千瓦 , 可以用来吸收瞬间的干扰脉冲 。
综上 , MOS管驱动电路参考:
MOS管驱动电路的布线设计:
MOS管驱动线路的环路面积要尽可能小 , 否则可能会引入外来的电磁干扰 。
驱动芯片的旁路电容要尽量靠近驱动芯片的VCC和GND引脚 , 否则走线的电感会很大程度上影响芯片的瞬间输出电流 。
常见的MOS管驱动波形:
如果出现了这样圆不溜秋的波形就等着核爆吧 。 有很大一部分时间管子都工作在线性区 , 损耗极其巨大 。
一般这种情况是布线太长电感太大 , 栅极电阻都救不了你 , 只能重新画板子 。
高频振铃严重的毁容方波:
在上升下降沿震荡严重 , 这种情况管子一般瞬间死掉 , 跟上一个情况差不多 , 进线性区 。
- Java|上海新阳正式官宣,事关国产7nm芯片
- ai|全球10大芯片设计企业:高通第1,英伟达第2,中国有4家上榜
- 梁孟松|中芯国际太有眼光了!梁孟松不愧是芯片大佬
- 机器人|Science:微流体芯片内具有多个组件模块的3D打印微型机器人
- 电子商务|以“数据信任”为切口,「蔚碳科技」提供一站式碳中和管理解决方案丨早期项目
- 智能手表|dido智能手表全方面守护,给父母一个安全守护管家
- 苹果手机的A系列芯片凭借其强大的生态优化|安卓芯片骁龙8gen2跑分超越苹果a16
- 光刻机|视芯片禁令如废纸,佳能决定扩产光刻机,欧洲顶级芯企也不愿离华
- 后摩智能创始人兼CEO吴强:突破芯片创新边界,赋能智能驾驶未来 | WISE2022 新经济之王大会
- 手机SoC的性能比拼永远是极客用户们津津乐道的话题|中端 SoC 不香了?四款芯片游戏实测
