|工信部联信管函〔2022〕269号已实施,智能终端预装“流氓软件”可卸载

文章图片

文章图片
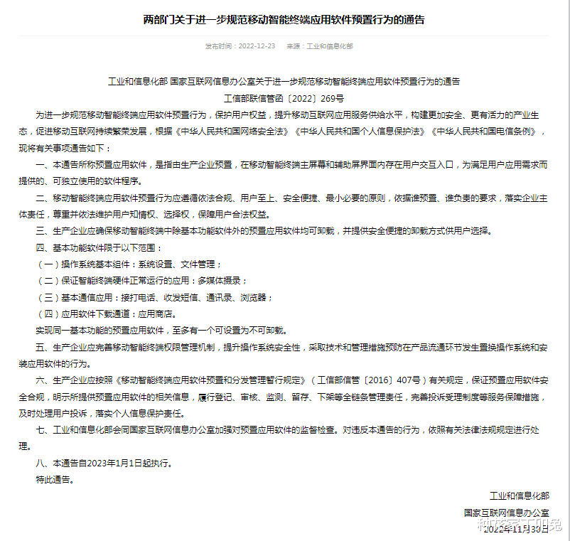
《工业和信息化部 国家互联网信息办公室关于进一步规范移动智能终端应用软件预置行为的通告》(以下简称通告)于2022年11月30日成文 , 并于2023年1月1日正式实施 。
【|工信部联信管函〔2022〕269号已实施,智能终端预装“流氓软件”可卸载】
通告详情
通告主要内容整理:
预置应用软件定义:是指由生产企业预置 , 在移动智能终端主屏幕和辅助屏界面内存在用户交互入口 , 为满足用户应用需求而提供的、可独立使用的软件程序 。
预置应用软件的原则:依法合规、用户至上、安全便捷、最小必要
预置应用软件的责任主体:预置应用软件的手机厂商
通告目的:维护用户知情权、选择权 , 保障用户合法权益 。
通告要求:生产企业应确保移动智能终端中除基本功能软件外的预置应用软件均可卸载 , 并提供安全便捷的卸载方式供用户选择 。 实现同一基本功能的预置应用软件 , 至多有一个可设置为不可卸载 。
基本功能软件定义:
(一)操作系统基本组件:系统设置、文件管理;
(二)保证智能终端硬件正常运行的应用:多媒体摄录;
(三)基本通信应用:接打电话、收发短信、通讯录、浏览器;
(四)应用软件下载通道:应用商店 。
“移动智能终端”的范围是什么?
主要包括接入公众移动通信网络的智能手机、平板电脑、可穿戴设备等大众消费类通信终端产品 , 不含工业终端、车载终端等面向特定行业和用途的数据终端 , 也不含未接入公众移动通信网络的智能终端产品 。
手机界面
大多数国产手机 , 无论是哪个品牌的手机 , 基本上都有着大量的应用软件预置 , 包含但不限于导航类、购物类、社交类、金融类等 。 预置软件在一定程度上方便了用户们的使用 , 多数的预置软件也可以卸载 , 这也算一件幸事 。
但是以自身体验来说 , V字头手机的钱包、官网、J语音、互传;H字头手机的钱包、服务、智慧助手 , 这些软件根深蒂固 , 除去占用手机存储 , 好像并没有什么用处或者说使用频率基本上可以忽略不计 。
因此 , 对于我这种用户来说 , 预置软件最终如何精简到极致 , 才是真正应该在意的问题 。
快应用联盟
事与愿违 , 让人更反感的软件“快应用” , 披着“新科技”的外衣 , 打着“无需下载 即点即用”的幌子 , 成为了最让人无奈的“流氓软件” 。 从可以关闭卸载 , 到现在完整内置于手机当中 , 用户已经完全失去了选择权 , 只能被动接受“快应用”在手机使用过程中随时跳出、难以关闭的骚扰 。
快应用联盟 , 10个国内主流手机厂商均是成员 , 想要远离 , 好像并不容易 。
用户有话说!!!!
作为一个普通的手机用户 , 我可以做到不在意预置软件的数量 , 但是在乎自己在相关软件使用方面的选择权 。
我不需要手机品牌的钱包、官网、互传、服务 , 甚至于也不需要AI服务、云备份服务、视频、音乐 , 更不需要快应用这种秽物 。
种花家丁卯兔
正所谓 , 上有政 , 下有对 , 相信手机厂商们会找到其他的途径来重新定义“基本功能软件” 。
通告实施已有半月之久 , 某些软件是否可卸载 , 暂时还没有进行验证 。
希望通告的实施 , 能让用户们用上纯净版移动智能终端吧 。
- 5G|工信部:中国互联带宽已达38T 千兆光网可覆盖超5亿家庭
- 本文转自:科技日报旅行者号和新视野号“超时加班” 先驱者号业已失联飞离地球最远的五大探测...|飞离地球最远的五大探测器现状如何?
- 流氓软件慌了!四大部门联合打击隐私泄露,OPPO系统级补刀
- 宣布了!为推动5G毫米波普及,这些国产厂商与高通强强联手
- 联想扬天|神舟战神T7-RA7发布,起步价仅需5999元,可以闭眼入了
- 尴尬!2020年湖南互联网企业50强,全都是长沙企业!
- 苹果|互联网流量再分配的危与机
- CPU|策略保守,联发科2023或遭遇高通碾压
- C++|互联网流量再分配的危与机
- Intel|联想启天M540c/M450c商用机对比评测:酷睿版配置/性能完胜
